This is an old revision of the document!
Welcome to My Blog!
Welcome to my blog where I share my projects, experiments, and insights. Stay tuned for regular updates on various topics related to technology, electronics, and personal development.
Featured Posts
Here are some of my recent highlights:
- [Signal Hound VSG25 - Modification for Better Frequency Stability](blog:signal_hound_vsg25_modification) - [How to Create a Personal Wiki](blog:create_personal_wiki) - [Exploring Raspberry Pi Projects](blog:raspberry_pi_projects)
## Categories
Explore posts by categories:
- [Electronics](blog:electronics) - [Software](blog:software) - [DIY Projects](blog:diy_projects) - [Personal Development](blog:personal_development)
## Recent Posts
Signal Hound VSG25 - Modification for Better Frequency Stability
Date: 2024-06-01
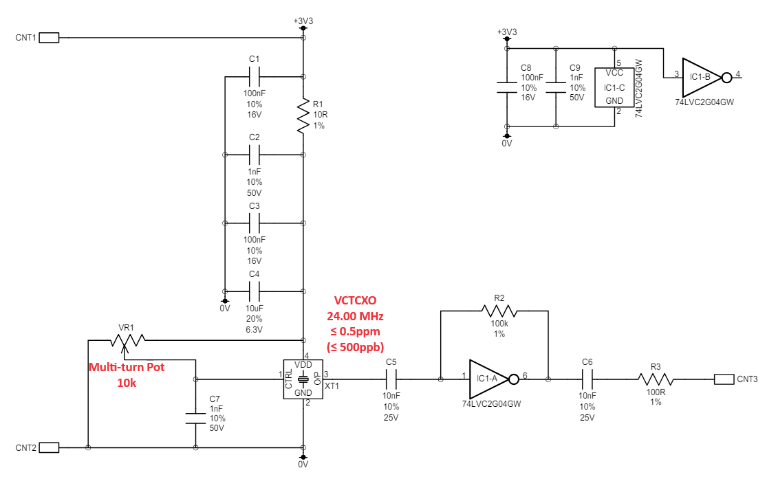
In this post, I’ll walk you through the modifications I made to the Signal Hound VSG25 to enhance its frequency stability. These modifications included replacing the original 24MHz clock with VCTCXO and adding a heatsink. Below are the details of the tests conducted before and after the modifications.
Test Setup
- Frequency: 162MHz nominal
- Output Power: 0dBm
- Ambient Temperature: 24°C
- Measurement Tool: Racal 2202R Universal Counter/Timer (rubidium reference for reliable measurements)
Results Before Modifications
- Frequency Drifting: Over 500Hz
- Initial Frequency: 162.000006MHz
- After 2.5 Hours: 162.000025MHz and continued drifting
Results After VCTCXO Modification
- Frequency Drifting: 19Hz
- Initial Frequency: 162.000006MHz
- After 2.5 Hours: 162.000025MHz and kept drifting
Results After VCTCXO and Heatsink Addition
- Frequency Drifting: 10Hz and stabilized relatively quickly
- Initial Frequency: 161.999983MHz
- After 1 Hour: Stabilized at 161.999993MHz
These modifications significantly improved the frequency stability of the Signal Hound VSG25, reducing the frequency drift and allowing for quicker stabilization.
Schematic and Implementation Below are the schematic and implementation pictures of the modifications:
Schematic:
Implementation:
Following my heart
Date: 2024-05-27
Life has taken an exciting turn as my partner recently moved to the Netherlands, and following my heart, I am preparing to make the move from England as well. It's a big step, but one I am thrilled to take. Alongside the excitement of this new chapter, there is the important task of finding a job that resonates with my professional aspirations and values.
At Ocean Signal, I found a role where I felt useful, appreciated, and trusted in my skills. It’s crucial for me to find a similar environment in the Netherlands where I can contribute meaningfully and continue to grow in my career…
So I've been working diligently on updating my CV. Here are the results:
CURRICULUM VITAE
Contact Information
- Gabor Kun - Electronics Hardware Specialist
- Tel.: +447858236771
- Email: 86gkun@gmail.com
- LinkedIn profile: gabor-kun-7b651694
- Languages: English, Hungarian
Professional Summary
Electronics hardware specialist with 15 years of experience working in telecommunications, medical devices, aviation and aerospace, military, maritime, electronics manufacturing, and many other sectors. Experienced in developing circuits, troubleshooting, designing, and testing electronic systems. Skilled in providing technical support and training, solving complex problems, and developing innovative solutions to improve the performance of production, products and test equipment. Particularly focused on optimizing designs and procedures for manufacturability, repairability, and stability, with a strong emphasis on the collection and analysis of available data. Frequently ensured seamless integration between production, hardware, software, and mechanical design teams.
Whenever possible, I use open-source software for content creation, organization, and dissemination of knowledge inclusively and sustainably. For example, I create work instructions and project documentation using software just like DopkuWiki, Kicad Interactive BOM List, Falstad's Circuit Simulator facilitating interactive learning and supporting team members and client teams in managing the maintenance of test equipment and calibration tasks. I thrive in work environments where I have the autonomy to improve processes around product research and design, and service delivery. I am passionate about fostering strong collaborations for efficient project execution and do this through activities such as cross-functional workshops and integrated project meetings. In addition to IT and computing skills, I demonstrate proficiency in Python and C programming, focusing on developing embedded software and data analysis capabilities in conjunction with my hardware expertise.
Leadership skills have been honed through supervisory roles and entrepreneurial activities, currently overseeing the work of a Production Support Technician. In this role, I manage test equipment maintenance and calibration tasks, providing technical support for production, research teams, and third-party engineers.
Committed to continuous improvement, excellent service delivery, and efficient project execution.
Skills:
-
- Test Design and Implementation
- Test equipment integration into Automated Test Systems
- Data Collection and Analysis
- Compliance to Standards
-
- Cross-Disciplinary Knowledge and Communication
- Collaboration and Teamwork
- Process Integration and Problem-Solving
- Field Service, Remote Troubleshooting, and Training activities
- Interpersonal Skills
-
- Schematics, PCB Layout, and Simulations
- Analog, Digital and Mixed-Signal Electronics
- Electromechanical Systems
- Laboratory / Workshop skills
- Manual, Automated Soldering according to IPC, military, aerospace, maritime, and medical standards. (Leaded and LeadFree technologies)
- Experienced in working with Radio Frequency (RF) and Power Electronics
- Pneumatics and Hydraulics
- Experimental Design / Prototyping
- Instrument Calibration and Maintenance
- Troubleshooting and Repairs
- Technical Documentation
- Quality Control
- Environmental Awareness and Safety Procedures
-
- Computer-Literate
- Linux and Windows Computers
- Engineering Softwares
- Programming Languages (Python, C/C++)
Favourite Software Tools
Circuit Design:
Circuit simulation:
Radio Frequency (RF):
- Signal Hound - Spike Spectrum analyzer, and Vector Signal Generator softwares
Documentation:
- Open/Libre/MS Office
Automatization and Measurement:
- FTDI Utilities (Simple USB interfacing)
Programming:
- MicroPython, CircuitPython
Mechanical Design:
Work Experience
2020 - Present: Ocean Signal Limited, Margate, UK
Ocean Signal is a worldwide leader in the design and manufacture of Satellite and Terrestrial Emergency Rescue Beacons based upon VHF/UHF, Iridium, Digital Selective Calling or DSC, Automatic Identification Systems or AIS, GNSS and battery technologies.
- Research and Development Technician
- Production Support Technician
2018 - 2020: Simtek EMS Ltd, Margate, UK
Simtek EMS manufactures products destined for a variety of applications including medical, marine, instrumentation, automotive, navigation, audio, leisure and industrial electronics as well as the production of battery power packs for a variety of industries and market sectors.
- Production Support Engineer
2017: Multipanel UK Ltd, Eythorne, UK
Multipanel UK Ltd.,The only Aluminium Composite Panel Manufacturer in the UK
- Maintenance Manager
2015 – 2017: Megger, Dover, UK
Megger Group Limited is a British manufacturing company that manufactures electronic test equipment and measuring instruments for electrical power applications. Megger is known for its electrical insulation testers
- Repairs Technician
2013 – 2015: CCL Labels, Ashford, UK
CCL Industries Inc. is an American-Canadian company. It describes itself as the world's largest label maker.
- Flexographic and Maintenance Technician
2013: Vision Power Ltd., Waltham, UK
Vision Power manufactured high-spec power supply circuits for extreme environments like subsea, aerospace, and millitary.
- Laboratory Technician
- Power supplies
2012: SBE Ltd., Ashford, UK
SBE UK is a leading provider of aftermarket and reverse logistics services in the UK, and an accredited repair centre for several major brands in the telecoms and electronics industries.
- Lead Electronics Technician, Technical Coordinator
Entrepreneur
2020 - 2023: Elektour Limited
- Self Employed
- Managing Director
BAE Systems Plc. (2020)
BAE Systems PLC is a British multinational aerospace, defense, and information security company, produces commercial and defense electronics for flight and engine control, electronic warfare, surveillance, communications, geospatial intelligence, and power and energy management.
SEISMIC STUFF (U.K.) LTD & Black Lab Systems Ltd (2020 - 2023)
Seismic Stuff and Black Lab Systems were dedicated to advancing exploration technology by delivering industry-leading products specializing in seismic systems development. They aimed to innovate and enhance applications in the seismic industry, meeting the evolving needs of their clients.
- Power Supply design
- Schematic and PCB layout
- Debug and repair services
Simtek EMS (2020)
- Design and support control panel test jigs for HeartSign defibrillators
JOMI - The World of Sewing Machines (2022 - 2023)
JOMI specializes in industrial sewing machines for sale, repair sewing machines, and service machines all over the south coast of England.
- Debug and repair services
- Designing solution for replacing obsolete components
2007 – 2010: Various Projects/Contract Works
- Alongside other business and academic commitments, participated in the projects listed below
- Lead Technician/Coordinator/Translator
- Technical duties: Manual and Machine Soldering, Fault Cause Analysis, QC Inspection, X-Ray Image Analysis
Flextronics, Zalaegerszeg, HU (2010)
Flextronics is an Electronics Manufacturing Services (EMS) provider focused on delivering complete design, engineering and manufacturing services to aerospace and defense, automotive, computing, consumer, industrial, infrastructure, medical, clean tech and mobile OEMs.
- RIM, Blackberry project
Scientific Atlanta, Kortrijk, BE (2008)
Scientific Atlanta, Inc. has been a leading manufacturer of set-top cable boxes and other satellite transmission equipment.
- SetTopBox project
- Design of SATA hard drive tester
Solectron, Bordeaux, FR (2008)
Solectron Corporation was an American electronics manufacturing company for original equipment manufacturers (OEMs). It was the first electronics manufacturing services (EMS) industry in 1977.
- Nortel Networks Project
Celestica, Kladno, CZ (2007 - 2008)
Celestica Inc. is a Canadian multinational design, manufacturing, hardware platform, and supply chain electronics manufacturing services company
- Xbox360 Project
ELCOTEQ, Pécs, HU (2007)
Elcoteq SE was a Finnish consumer electronics contract manufacturer, EMS, and ODM company. It was a manufacturer of BlackBerry phones and also performed repair and refurbishment services.
- RIM, Blackberry project
- Sony Ericsson project
JCB service, Miskolc, HU (2006)
- Electronics and hydraulics fault finding and repairs mostly on JCB 3CX and 4CX excavators
Education
IPC Specialist
IPC is a trade association with the aim of standardizing the assembly and production requirements of electronic equipment and assemblies. IPC certification is typically valid for two years. I have undergone numerous IPC certifications and recertifications, as it was a mandatory requirement in many companies such as BAE Systems, Simtek EMS, Megger, SBE, Flextronics, and Elcoteq.
- IPC-A-610 - Acceptability of Electronics Assemblies, is the most widely used inspection standard in the electronics industry and has earned an international reputation as the source for end-product acceptance criteria for consumer and high-reliability printed circuit assemblies
- IPC-7711 / IPC-7721 - Rework, Modification and Repair of Electronic Assemblies is a widely used standard that offers a range of industry-approved techniques on surface mount and plated through-hole rework, as well as many board repair methods.
- J_Std_001 - Requirements for Soldered Electrical and Electronic Assemblies is a standard that lists requirements for the manufacture of electrical and electronic assemblies and includes materials, methods, and verification criteria.
- Somewhat familiar with IPC-2001/2002/2003 Generic and Sectional Design Standards on Printed Circuit Board Design
2017: Pitman Training, UK
- Project Management Course
2008-2010: University of Miskolc, HU
- Bachelor of Science in Electronics Engineering
- Festo Hydraulics, Pneumatics, and PLCs Fundamental Course
2007: ELCOTEQ, Pécs, HU
- In-depth training on 2G and 3G technologies (3 months theory and practice)
- GSM, GPRS, EDGE
- UMTS WCDMA and HSPA
- Rohde&Schwarz CMU200
2001-2007: Bláthy Ottó Villamosipari SzKI, Miskolc, HU
- (HV)Electronics Technician (2006-2007)
- High Voltage, High Power applications
- Electrical Grids
- Industrial Automation
- High School Diploma in Computer Science and Electronics (2001-2006)
Welcome to My Blog!
Welcome to my blog where I share my projects, experiments, and insights. Stay tuned for regular updates on various topics related to technology, electronics, and personal development.
Featured Posts
Here are some of my recent highlights:
—-
## Categories
Explore posts by categories:
- Coming soon!
—-
## Recent Posts
## Archive
Browse older posts by month:
- coming soon
## Search
Search through my posts:
blog
## Archive
Browse older posts by month:
- [May 2024](blog:2024:05) - [April 2024](blog:2024:04) - [March 2024](blog:2024:03)
## Search
Search through my posts:
blog
## Follow Me
Stay connected through social media:
- [Twitter](https://twitter.com/yourprofile) - [LinkedIn](https://linkedin.com/in/yourprofile) - [GitHub](https://github.com/yourprofile)




